經理人月刊 整合行銷部
織田紀香:畫一張清晰的圖表,快速解決客戶疑難雜症
分享
願境網訊(KKBOX)Advertising Solutions Team 副總經理 陳禾穎(織田紀香)
因為對圖像的興趣和敏銳多於文字,網路行銷達人——陳禾穎(織田紀香)從進入職場,就習慣用圖表溝通法和人互動,更獲得許多回饋,甚至變成其講課的風格。
「圖表是最清楚又快速的溝通方式!」願境網訊(KKBOX)Advertising Solutions Team副總經理陳禾穎,才講不到兩句話,就開始用手上的工具在會議室的白板上畫了起來,進行他所謂的「圖表溝通術」。
講「陳禾穎」,或許沒幾個人認得,但是提到「織田紀香」,相信大部分的人一定聽過這位近年來網路行銷界最火紅的講師,目前在KKBOX帶領團隊處理客戶關於Advertising Solutions問題。「這時圖表溝通方式就顯得相當重要,透過三維及拓撲式展開的架構,才能說服客戶進行有效的合作方案,創造最大競爭力。」
其實,陳禾穎的圖表溝通模式,並非天生就具備,而是經歷過3個階段的演變及訓練:網頁設計師的提案報告、網路企畫行銷的流程架構、高階經理人的組織架構與市場趨勢分析。
早期在跑網頁設計提案時,最常遇到的是如何協助客戶把腦子想的抽象概念及感覺,甚至產品功能,用圖像式表達出來,方便彼此確認概念,在工作上才不易做白工。
跟客戶開會短短的時間內,他習慣用九宮格的圖表確定主視覺(key visual),將網頁初步的layout(版面)討論出來,並在會議桌上配合流程圖展開來,搞定客戶要的網頁視覺效果及功能,然後再帶回公司做細部設計及視覺美化,「用圖表溝通,有助於提升工作效率。」陳禾穎說。
2003年他轉做網路企畫行銷工作後,由於必須跟客戶討論系統架構問題,發現大部分客戶因非理工科出身,對於系統操作概念十分模糊,每每要討論一個功能,像是DB(database)的架設、login的路徑等等,要花很長的時間解釋一遍。
這時剛好接觸微軟Visio軟體,利用這套軟體,以圖像方式將使用者的使用經歷、習慣及進入網站的動線等,畫出數百張系統流程圖給客戶看,藉此說服客戶。
而且在規畫的過程中,也可以協助公司內部的工程師更直覺地理解客戶想要的是什麼功能及需求,萬一架構寫下去是死路,也可趕快調整修改,省掉很多工作上的麻煩。
「每次系統流程圖畫出來後,最後都變成客戶公司資訊流的資產。」陳禾穎解釋,早期還沒有雲端的概念,因此Visio儲存成HTML檔就十分好用,不但可以超連結,還可以利用頁籤切換流程圖畫面,讓客戶更深入理解。

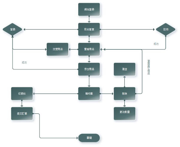
(圖一:網站架構流程圖。由經理人整合行銷業務部製作,更多製作技巧:http://bit.ly/29mtVQ3)
四維向度+拓撲式架構,洞析產業趨勢
自從晉身為高階經理人,陳禾穎圖表式溝通更從原本單純的二維、三維、四維向度的競品分析圖表,變成矩陣圖的市場分析表,後來更延伸出拓撲式架構(網路中各個站點相互連接的形式)來跟老闆解釋公司部門發展及整體產業趨勢分析。當然運用的軟體就更多元化了,除了Visio,還有Excel)等。
特別是在現代人對流程邏輯理解能力低弱的情況下,「用圖像化方式呈現細節,將一件事拆解為一個個步驟,按部就班地解釋,協助對方組織思維能力,才容易突破盲點,提高溝通效能。」不僅如此,陳禾穎也發現,用同樣的方式進行授課,讓聽課的人更容易專注,達到課程學習的效果。
當靈感乍現時,就先用手畫下來,等想清楚可以歸納成一個plan(計畫)後,再用軟體統整架構畫出來。「解決問題的方法在於,清楚地表達理念,圖表就是很強大的溝通符號,運用你的創造力與想像使用軟體,讓圖表與軟體工具變成助力,而非阻力。」
還不知道用什麼圖表來表達自己的概念嗎?
更多視覺化圖表體驗
陳禾穎(織田紀香)
願境網訊(KKBOX)Advertising Solutions Team副總經理,黎明工專機械工程科畢業。積極自學網路行銷及設計,連跨設計、企畫、行銷、管理等專業領域,晉升為高階經理人,並經手許多雲端平台及銷售專案,更在各大學、企業授課演講。著有《我,選擇不一樣》《突破男關。做自己》。