成功 Success > 人際關係
feature picture
Leonardo ai

被同事探問私事,為了不破壞關係只好忍一下?心理師:記住 3 件事,讓你在關係中更自在

2025-11-25 金賢
分享
收藏
已完成
已取消

仁惠(音譯)是大學醫院的護理師,最近她常常覺得,跟別人之間的相處,很容易讓她感到疲憊,原因是她在公司聚餐的時候,透露自己交了男友,職場前輩對她的戀愛史很感興趣,讓她感到不太舒服。前輩們對她男友的職業、兩人的親密度、有沒有結婚計畫,打破砂鍋問到底,仁惠雖然不喜歡自己成為公開場合的話題,但為了不傷害團隊的氣氛,她總是笑著帶過。

再加上最近過節,她去伯父家的時候,親戚們一直叨唸她「為什麼還不快點跟男友結婚」。仁惠的媽媽更是變本加厲,甚至當場拿她跟已經有兩個小孩的表弟做比較,對她發牢騷。每當家人聚在一起,同樣的狀況就一再上演,導致她不知不覺間,開始不喜歡過節。那天回到家之後,她怪罪媽媽讓她很難堪,結果兩人大吵了一架。

「是我很好欺負嗎?」仁惠有時候會這樣問自己。朋友們安慰她,說她太善良了,都會原諒別人。但仁惠並不認同這個說法,她覺得自己似乎因為覺得跟其他人起衝突更棘手,所以選擇不強硬地表達自己的立場。在學生時期的她,曾經因為坦承自己的意見,而傷了好朋友的心,導致兩人關係破裂。自此之後,仁惠就很害怕對他人表達自己內心的想法。仁惠知道她的人生無法和這些人切割,令她不禁感到煩悶,不知道自己到底要忍到什麼時候。

我們的生活中,也經常遇到跟仁惠類似的狀況。跟每天都得打交道的同事或同學,即使相處不愉快,卻無法表露出來,只能自己默默承受;就連我們認為在這世界上與我們最親近的家人,有時也會因為意見不合,發生爭端和衝突。這些經歷逐漸積累,會漸漸讓我們對經營人際關係,感到很疲憊。

心理學理論中有一個詞彙叫做 「關係倦怠」(Relationship burnout) ,用來描述人們在人際互動中,感受到失望、疲憊與孤獨的狀態。就如同長時間工作,過勞所導致的工作倦怠,「關係倦怠」是在人際互動和交流的過程中,受到外界壓力與衝突影響,導致自我價值感受挫,進而產生的耗竭感。尤其是當人們持續暴露在一個令自己感到不適的社會環境下,無法擁有足夠的時間回血,社交活動帶來的疲勞感持續堆積,就更容易使人陷入關係倦怠的狀態。

有些關係,雖然可以照著自己的意思做切割,但事實上,不管是在社會上或是家庭關係中,有很多關係都難以單方面割捨。人類非常仰賴人際關係,關係一旦建立,就會想要盡可能維持這段關係。所以即使關係讓人感到疲憊,我們還是會選擇維持表面和諧,獨自承受著壓力,因此感覺悶悶不樂。無法放下,卻無法包容一切,我們在這種緊繃感之中拔河,一方面緊緊拽著這條繩子,一方面又時常被它牽著走,最終漸漸精疲力竭。

延伸閱讀:活著到底為了什麼?59 歲仍遭難、被貶3次,蘇東坡的低谷人生學

6 種找回自我平靜所需的界限

人際關係中,有一個詞彙叫做「 越線 」,通常描述別人過度干涉自己的私生活,或提出那些我們並不想聽的建議。像是,當對方過度干涉我們的私生活,或是干涉我們自己可以做決定的事情,這些踩踏底線、令人感到不適的行為,都可以被稱為「越線」。

從這個角度切入的話,「線」其實代表著,我希望他人與我之間保持的距離。英文裡也有一個單字叫做「comfort zone」(舒適圈),用來形容人與人之間保持的安全距離,讓人感受到安心自在的心理與物理空間。適當地劃清界限,無關文化背景,是每個人在保護自我時不可或缺的一環。

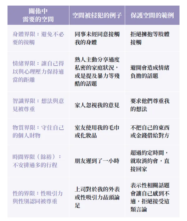
那些會特別消耗我們的關係,往往源自於我們曾經在某個程度上,允許對方在身體或心理層面接近自己,但對方卻過份越界,導致我們感到不適。所以說,從某方面來說,會越線的人往往是自己親近的人。因為我們本來就不會讓陌生人或與自己無關的人,走進內在空間,所以根本沒必要思考如何對陌生人保護自己的界限。所以說,這個「空間」具體來說是什麼樣的空間呢?內達拉.格洛弗.塔瓦布(Nedra Glover Tawwab)是美國的關係專家與心理治療師,她指出,想維繫一段健康的人際關係,我們需要保有六大界限。

你的空間有獲得足夠的保護嗎?如果你正處於一段不舒服的關係或社交場景,不妨檢視一下,你的哪個空間正在被侵犯。希望你能思考看看,當有人踏入了你的空間,當下的你會做出什麼反應。你是否和仁惠一樣,在跟同事聊天的場合裡感到不舒服,卻選擇默默忍受呢?或是像她跟媽媽談話的過程那樣,突然情緒暴走、大發雷霆呢?

被同事逼問戀愛史、被親戚催婚只能忍耐?韓國心理師:記得這三件事,讓你在關係中更自在
幸福文化

因為我們往往不想讓情況變得尷尬,所以就算遇到不舒服的情況,可能會選擇不動聲色、默默忍耐。

特別是面對同事或鄰居這類每天都必須打照面的關係,我們擔心影響到別人對自己的觀感,或日後的團體生活,進而選擇把想說的話,牢牢壓抑在心底。我們以為這種方式可以緩和關係的緊張,但或許才是傷害關係的元兇,因為當我們在忍受不舒服的時候,心裡的失落與失望會逐漸積累,這些情緒會在我們和對方之間,築起一座厚實的高牆。情緒是很誠實的心理狀態,不舒服的情緒不會自然消失,若是放任不管,日後反而會以不適當或不理想的方式爆發出來。當我們為了維繫一段關係,把不舒服的情緒壓抑在心裡,最終不舒服卻轉化成對他人的怒火,或是演變成憂鬱症等心理困擾,甚至對日常生活造成影響,那麼這就不是一段健康的關係。

除此之外,忍受不舒服也是一種逃避的行為。因為害怕談話變得尷尬,或是造成對方的不悅,表面上裝作無所謂,但實際上,你是為了掩飾自己的不舒服,選擇忽略問題的核心。當我們感到不舒服的時候,本來就會想遠離令自己感到恐懼的人事物,這是非常自然的反應。但逃避只會為內在和關係帶來短暫的和平,長期下來,卻剝奪了修復關係的機會,進而導致彼此的關係惡化。

仁惠也是因為害怕別人對自己感到不滿,選擇逃避這份不適和不安的情緒,隱藏自己內心的想法,做出迎合他人的行為。但反覆地逃避,逐漸在仁惠的大腦裡形成了一套慣性的行為模式,不僅讓她更難面對這些不適,最後還帶來了滿腹的委屈與關係倦怠等負面結果。如果想長期維持一段關係,我們必須去面對問題,改善不對勁的地方。也就是說,不明確表達自己的想法,一味忍耐他人言行所帶來的不適,並不會對我們的人生有幫助。

但我們也不能對那些侵門踏戶的人大吼大叫或惡言相向,這麼做只會把我們身邊的人都推開。所以說,面對會越線的關係,我們必須要設定一條不可忽視、合理恰當的界限,跟他們保持適當距離。

延伸閱讀:總是不自覺地自我批判?2 個方法,叫腦中的負面聲音「惦惦啦」 來源

記得這些事,讓你在關係中更自在

那要怎麼做,才能建立起既能保護自己,又能維繫健康關係的界限呢?首先要放下對這段關係的執著。當你越是執著、越是糾結,關係的經營反而會變得越困難。談論如何建立關係界限之前,我們先來釐清幾個人際關係常見的迷思與錯誤的觀念,了解自己的心態,才能在關係中更自在地做自己。

1. 關係自然會出現變化

你聽過人氣韓劇《請回答 1998》的主題曲《Don'tWorry》嗎?歌詞裡有一句:「過去的事就讓它過去吧,這樣也是一種意義。」這句話道出了生命自然流動的智慧,每次都讓我充滿感觸。聽這首歌的時候,我常常回想起曾經與我擦肩而過的人。人生中有很多事情總是來來去去,其中最典型的就是「人與人之間的關係」。學生時期的好朋友、一起走過青春的同期、曾經每天一起沉醉在約會中的舊戀人,就連這麼親密的關係也會隨著時間被淡忘,舊的關係會離開,同一個位置會再出現新的關係。

關係一旦建立,離開關係的過程中,我們會經歷強烈的焦慮和失望,竭盡所能想挽回正在疏遠的關係,甚至在情緒上消耗巨大的能量。但實際上,當我們越努力,跟對方的關係反而會變得越難經營。因為我們失去了自己本來的樣子,彼此的交流變得不再自然,為了看對方的臉色,就算一起共度時光,也無法感受到快樂。我們總是企圖想控制他人(甚至控制自己),即便我們根本控制不了。這樣的努力,就像是在往無底缸裡倒水,終究只是一場空,我們遲早會失去這段關係,剩下的只有空虛與被掏空的感覺。

為了不讓自己執著在關係上,我們必須把關係的開始和結束,當成如四季更迭般的人生插曲,因為關係的樣子與熱絡的程度,本來就會發生變化,甚至連內心的感受也會有所改變。不過這並不代表我們必須放下或疏離所有人際關係,而是意味著應該放下超出自我控制範圍的期待,讓關係能以更彈性和自然的方式流動。即使關係暫時變淡了,我們也要保持靈活的思維,告訴自己:「將來在更適合的時機,付出適當的努力,還是能重新建立連結。」我們就能夠從關係的壓力中,保護自己。

2. 不是每段關係都需要「保持友好」

托兒所和幼稚園是孩子第一次經歷社會化的地方,這段時期他們最常聽到的一句話是什麼?我想大概是「要和朋友們好好相處」吧?我們從小就被教育,破壞關係是不好的行為,所以長大後的我們,也認為保持友好的關係很重要。但很多人被困在童年學習到的教訓,對關係非常執著—拼命跟不適合的人維持友好關係、消耗自己的感情就是其中一種例子。我們遇到的每個人,都來自不同的背景和經驗,當然會感覺某些人和自己很親近,跟某些人之間卻有些摩擦。然而,為了維持友好關係,努力勉強自己迎合雙方難以契合的地方,反而會使關係走向破裂。

如果這段關係維持得很辛苦,請允許自己離開那個人。你必須先放下要經營好每段關係的壓力,你的內在才會重新充滿能量,也才有餘力把注意力放在其他關係上。即使漸行漸遠也沒關係,不常聯絡也不要緊,有必要的話,你可以下定決心一輩子不再跟他來往,斷絕這段關係也無妨。如果這段關係已經無法再為你帶來有意義的連結,那就是該放手的時候了。

3. 心裡舒服,才是一段健康的關係

你有聽過「乖寶寶症候群」嗎?這形容的是—把別人的看法和情緒,擺在自己之前。有這種傾向的人,會認為當自己無法滿足他人期待的時候,關係就會瓦解,人們就會離開自己的身邊,由於他們無法承受這種壓力,所以選擇迎合他人的期待。這表示,他們會透過他人的表情、言談、行為等外界線索,判斷這段關係的滿意度,以及關係是否健康(例如:「這個人被我逗笑了,他應該喜歡我吧。這段關係是一段良好的關係」)。但這種總結的方式,會帶來幾個問題。

首先,沒有人能準確地讀懂對方的心情。每個人表現情緒的方式都不同,沒有一種方法可以完整了解每個人的心境,所以我們沒辦法從外在表現,推論一個人是否對自己懷有善意、願意對自己敞開心胸。所以如果拿對方的反應來衡量一段關係,非常可能做出不正確的判斷。

再者,即使對方感到滿意,但如果這段關係終究讓你感到空虛和疲憊,那麼這段關係所帶來的價值就會變低。不管再怎麼喜歡對方、為對方付出一切,一段可以豐富我們的價值觀、讓自己跟社會建立起緊密連結的關係,終究才是對自己有幫助的關係。所以說,「我跟對方之間的關係健不健康?」這個答案其實取決於我們自己。想想自己和對方的交流,是否讓你感到滿足?跟他相處的時候有什麼感受?你是否能透過這段關係,獲得情緒與情感上的連結?藉此判斷這段關係是否健康,值不值得繼續維繫下去。

(本文摘自《彈性界限》,幸福文化)

繼續閱讀 人際溝通
相關文章

彈性界限

商業 Business > 創新創業
feature picture
T3CO共享辦公室

不只是共享辦公室,更是企業孵化器!韻驊如何運用空間與資源,加速企業成長?

2026-03-26 經理人xT3CO共享辦公室
分享
收藏
已完成
已取消

走進去的那一刻,就知道這裡不一樣

走進位於信義區核心地段的 T3CO 韻驊共享辦公室,首先映入眼簾的,是一座靜謐的生態魚缸。光影在空間中靜靜變化,讓人不自覺放慢步調,也讓原本緊湊的城市節奏,在這裡稍微緩了下來。

再往內走,另一側設置了一座開放式生態魚缸,與辦公區自然銜接,成為場域中一處刻意保留的緩衝節點。人在這裡,可以短暫停下來,讓視線與思緒稍作停留,再回到工作的節奏之中。

在一個連每一坪都被精算為收益的產業裡,這樣的安排或許不以最大化營收為優先,卻也正是韻驊最關鍵的選擇——
不是讓空間被填滿,而是讓人找到屬於自己的工作節奏。

「我不是在做辦公室生意。」
「我希望這裡是一個你可以待一整天都很舒服的地方。」
台驊控股集團創辦人顏益財說。

長年深耕國際物流、見證無數企業在全球市場競逐的他,很清楚一件事:企業的競爭,不只在市場端,很多時候,其實早就從每天工作的環境開始了。
在他看來,一家企業的運作節奏,往往從日常工作的場域開始被形塑——團隊是否能專注、是否容易協作,甚至能否長時間維持穩定狀態,都與所處的環境密切相關。也因此,韻驊從一開始就沒有把自己侷限於共享辦公室,而是試圖打造一個能讓企業在日常運作中持續累積競爭力的工作平台。

它不只是空間,而是一個被設計過的環境——讓人能專注、讓團隊能協作,也讓企業在看不見的地方,逐步拉開差距。

從固定成本到成長動力:共享辦公室如何構築企業「隱形競爭力」?

隨著遠距與混合辦公逐漸成為新常態,企業對辦公室的定義已悄然改變——它不只是工作場所,更逐漸成為影響企業競爭力的重要一環。

顏益財認為,一個舒適且具設計感的工作環境,有助於形塑專業且穩定的企業形象,不僅能提升客戶與合作夥伴的信賴感、加速合作促成,也能強化企業在人才市場中的吸引力與留任力。同時,良好的空間規劃亦能降低干擾、促進協作,讓團隊更容易進入專注狀態,進一步提升整體工作效能。

然而,若企業從零開始打造這樣的環境,往往需投入大量資金與時間成本。從空間取得、設計裝修,到網路建置與日常管理,對多數企業而言,都是一筆沉重負擔。
共享辦公室原本應該解決這些問題——但多數業者仍停留在「提供空間」,而非真正「支援企業成長」。

韻驊T3CO(1) 20260324.jpg
台驊控股集團創辦人顏益財
T3CO共享辦公室

不只是工作場域,而是推動企業成長的商務平台

看準這樣的轉變,台驊控股集團成立 T3CO 韻驊共享辦公室,從空間出發,進一步延伸為企業成長的平台。

顏益財觀察,目前市場主要存在兩大缺口:一是空間設計過度追求坪效,導致環境壓迫;二是服務停留在場地租賃,缺乏對企業實際商務需求的整合與支援。因此,韻驊重新定義共享辦公室的角色——不只是提供空間,而是支撐企業長期發展的營運平台。

「T3CO韻驊」這個名稱,本身就承載著這樣的定位。顏益財進一步說明,「T3CO」延續了台驊集團長期以來的核心精神,也就是 Trust、Total Solution 和 Technology;「韻」象徵旋律與生活美學,「驊」代表前進與創新的力量。

三者結合,其實就是把物流產業中強調效率與整合的服務能力,延伸到企業的日常工作場域中,打造一個兼具效率、品質與舒適度的工作環境,協助企業在高壓競爭的商業環境中,依然能穩定前行。

核心訴求一:以使用體驗為前提,打造高質感空間

在空間規劃上,韻驊特別重視採光、視野與動線設計,維持整體環境的明亮與通透,降低長時間工作的壓迫感。

場域內設置兩座生態魚缸,一座位於入口,另一座為開放式設計,融入辦公區域之中,透過水族造景讓使用者在工作之餘能適時放鬆視線與節奏。

此外,空間亦規劃接待區、多功能會議室、電話亭、淋浴間、哺乳室與開放式水吧廚房等多元機能空間,滿足不同工作情境需求。在硬體設備上,全區配置人體工學椅、電動升降桌與個人收納邊櫃,並建置高速穩定的網路環境,確保長時間工作的舒適性與效率。

同時,韻驊也提供商業登記、信件收發與訪客接待等基礎商務服務,讓企業在進駐初期即可快速啟動營運。

韻驊T3CO(2) 20260324.jpg
透過通透採光與開闊動線細膩揉合生態魚缸的減壓設計,韻驊在多元機能空間中注入人文關懷,為工作者打造一處能平衡身心、觸發高效專注的純粹辦公境地。
T3CO共享辦公室

核心訴求二:導入集團資源,打造企業孵化型平台

在高質感空間之上,韻驊進一步導入台驊控股集團的全球資源。顏益財指出,台驊控股集團深耕倉儲物流領域多年,旗下涵蓋台驊國際物流、台空國際物流、聯宇達方物流、耀驊國際物流、賽澳遞物流與中產保理等子公司,提供橫跨陸、海、空的整合物流服務,協助企業從內銷配送到跨境出口,逐步串接全球市場。

不僅如此,集團至今已累積超過五萬家客戶,橫跨不同產業別。這些長期沉澱的商業連結,也讓韻驊具備更進一步的角色——在企業不同成長階段,提供相應的資源對接與合作機會。

「企業在不同階段所需要的資源不同,我們希望這個平台能讓它們更容易被連結起來,」顏益財說。

透過這樣的整合,韻驊讓共享辦公室從單純的空間服務,升級為企業營運的支援平台。

一個正在形成的企業生態系

除了商務資源,韻驊亦整合集團資訊技術能力,提供穩定的 IT 基礎建設與網路管理支援,讓企業能在安全且高效的數位環境中運作。當不同產業的團隊在同一個場域中互動,交流與合作也會自然發生。
這讓韻驊逐漸從一個空間,發展為一個具備連結能力的系統——一個正在形成的企業生態系。

韻驊T3CO(3) 20260324.jpg
韻驊結合台驊集團全球物流資源與五萬家產業客戶鏈結,打造具備「企業孵化」功能的商務平台,助進駐企業精準媒合資源並快速接軌國際市場
T3CO共享辦公室

從台北出發,連結更大的市場

隨著營運模式逐步成熟,韻驊也計畫將這套模式複製至海外市場。對顏益財而言,這不只是據點的擴張,而是平台能力的延伸。
他的想像很直接:讓企業從進入這個空間的那一刻起,就更接近國際市場。

這不只是辦公室,而是一個起點

當辦公空間從成本轉變為能力,它所承載的意義也隨之改變。韻驊所打造的,不只是工作場域,而是一個能陪伴企業從起步、成長,到邁向國際的長期夥伴。

在這裡,空間不只是讓你工作——
而是讓你,有機會走得更遠一點。

[本文由 經理人 與 T3CO共享辦公室 共同製作]

會員專區

使用會員功能前,請先登入

  • 台灣首款對話式 AI 職場教練,一次提升領導力
  • 會員專享每日運勢、名人金句抽籤
  • 收藏文章、追蹤作者,享受個人化學習頁面
  • 定向學習!20 大關鍵字,開放自選、訂閱
  • 解鎖下載專區!10+ 會員專刊一次載
追蹤我們